|
導讀:基于對大氣環保產業鏈概念和內涵界定的基礎上,從主導功能、產品類型、市場情況等方面分析了大氣環保產業鏈上、中、下游不同環節的特點及發展現狀。 在大氣污染治理需求迫切,國家大力推動大氣環保產業發展的背景下,基于對大氣環保產業鏈概念和內涵界定的基礎上,從主導功能、產品類型、市場情況等方面分析了大氣環保產業鏈上、中、下游不同環節的特點及發展現狀。大氣環保產業鏈的上游是供應鏈,主要為中、下游企業提供原材料、零部件、技術及產品的研發等;中游是生產鏈,主要包括除塵、脫硫、脫硝、VOCs治理等設備的生產;下游是服務鏈,主要包括大氣環境技術、大氣環境咨詢、大氣污染設施運營、大氣環境貿易與金融服務業4類。在分析大氣環保產業鏈各環節發展存在問題的基礎上,從加強技術創新驅動,提升大氣環境服務業的綜合服務能力,健全政策、法規體系等方面提出了優化產業鏈的建議。 大氣環保產業作為經濟合作與發展組織(OECD)對環保產業按要素分類的一個重要領域,近年來在推進我國大氣污染防治工作,改善大氣環境質量,促進經濟社會可持續發展方面起到了積極的作用。國務院發布的《關于印發大氣污染防治行動計劃的通知》(國發〔2013〕37號)明確指出,要形成政府統領、企業施治、公眾參與的大氣污染防治機制,在國家宏觀政策的鼓勵和引導下,大氣環保產業迎來了快速發展的新契機。但就大氣環保產業的發展來看,還存在技術創新不足、研發投入不足、產業鏈條不完善等問題。國內外專門針對大氣環保產業研究的學者還不多,相關研究多集中于大氣環保產業發展的制約因素、財政政策、發展現狀等方面,鮮有對大氣環保產業鏈結構的分析以及產業鏈優化等方面的研究。因此,筆者通過深入剖析大氣環保產業鏈的結構現狀,包括上、中、下游各環節的組成、關系,識別產業鏈缺鏈、斷鏈的環節,提出了完善我國大氣環保產業鏈的全產業鏈優化對策,以期為深化大氣環保產業理論,促進大氣環保產業的發展,優化我國大氣環保產業鏈提供方法借鑒。 1概念和內涵 1.1大氣環保產業鏈概念界定 1992年OECD將環保產業的概念界定為在終端控制、末端治理,具體是指在環境污染控制和減排、污染治理以及廢物利用等方面提供產品和服務的行業,這是大多數歐洲國家采用的狹義的定義。廣義上,環保產業不僅包括狹義環保產業的定義,還包括清潔技術、清潔產品和生態環境建設等內容。我國學者對環保產業的界定主要基于廣義的定義,認為環保產業是以防止環境污染、改善生態環境等為目的技術開發、產品生產、資源利用、信息服務、工程承包等活動的總稱。基于此,目前我國關于大氣污染治理產業的概念界定主要基于OECD的環保產業定義,側重于大氣污染的末端治理、終端控制。而大氣環保產業,主要是基于廣義環保產業的定義,指為大氣污染控制和減排(包括源頭預防、過程控制、末端治理等全過程),以大氣環境質量改善為目的提供技術、產品、服務等的產業。 對大氣環保產業鏈的概念進行界定,還需要對產業鏈有清晰的認識。產業鏈一詞據考證最早是由我國學者提出的,但國內學者對于產業鏈的概念尚未形成統一的認識,通過對比分析國內學者給出的定義,劉貴富提出產業鏈的科學定義為同一產業或不同產業的企業,以產品為對象,以投入產出為紐帶,以價值增值為導向,以滿足用戶需求為目標,依據特定的邏輯聯系和時空布局形成的上下關聯的、動態的鏈式中間組織。 大氣環保產業從產業類型來看,主要包括設計咨詢(生產工藝、結構優化咨詢)、技術、清潔產品研發、原料生產供應、大氣環保設備、產品生產、大氣環保服務等。由此可見,大氣環保產業體系涵蓋了大氣污染全過程控制所涉及的行業和部門,包括原材料供應商、技術及產品研發企業、設備生產企業、零部件供應商、服務提供商(前端設計咨詢、后端運營、管理等)等行業和部門。結合大氣環保產業、產業鏈的定義以及其他學者的相關研究,可將大氣環保產業鏈界定為:由為大氣污染控制和減排全過程提供技術、產品、設備、信息、服務的多部門組成,以產品和技術為投入,向用戶提供大氣污染治理的產品、服務,以價值增值為導向,以滿足用戶對大氣環境質量改善為需求的鏈式結構。 1.2大氣環保產業鏈內涵解析 根據大氣環保產業鏈的定義,其含義主要包括:1)是由不同行業類型的企業構成,包括技術及產品研發企業,提供原材料、零部件的制造業企業,還有設計咨詢、運行、維護、監測等的服務業企業,是一個涵蓋各領域、跨行業、相互交叉和滲透的綜合性產業組織;2)大氣污染綜合治理力度加大和對多污染物排放控制的加強是大氣環保產業鏈構建或者發展的動力,因此大氣環保產業鏈以滿足用戶對大氣污染控制和減排為目標,其主導產業功能屬性為降低大氣污染物的排放,改善大氣環境質量;3)以價值增值為導向,從理論上說產業鏈上的企業從上游到中游再到下游是一個不斷增值的過程,直到下游的終端產品、服務被購買,實現產業鏈的價值為止。 2大氣環保產業鏈結構、類型分析 2.1大氣環保產業鏈總體框架 大氣環保產業鏈由上游供應鏈、中游生產鏈、下游服務鏈3個環節組成,產業鏈總體框架見圖1。  2.2產業鏈不同環節特征分析 2.2.1上游供應鏈 大氣環保產業鏈的上游是供應鏈,我國大氣環保產業鏈企業數量呈倒金字塔,屬于供應鏈的企業在大氣環保產業鏈各環節中相對較多,主要分布在經濟較發達的長三角和珠三角地區,呈現數量多、規模小、分布較為散亂的市場格局。 供應鏈企業主要為中、下游提供原材料,大氣環保設備生產需要的零部件,大氣環保工程的設計優化,催化劑、藥劑的生產提供,還有新技術、新產品的研發。為保障生產活動的正常運行,需要設備制造、醫藥制造、化工、電子、科研單位等行業和部門的支撐。 其中零部件的供應包括了標準件和非標準件,目前國內廠商可以滿足一部分關鍵零部件的需求,但脈沖閥、循環泵等因技術水平落后于國外廠商,仍然需要進口;原材料主要是在除塵、脫硫、脫硝等工藝中具有關鍵作用的化學和建材制品,以特種纖維和濾料、活性炭、陶瓷蓄熱體等為代表,目前高端纖維和濾料市場主要被國外廠商壟斷;環保藥劑主要是針對特殊大氣污染物所需要的環保處理藥劑,如脫硫、脫硝、機動車尾氣處理中的還原劑和催化劑等,目前國內廠商對大氣污染治理中還原劑的需求基本上能夠滿足,但是脫硝催化劑的生產技術仍以引進為主;新技術、新產品的研發是供應鏈的重要部分,由科研單位或高新技術企業為中、下游提供服務,近年來大氣污染治理企業自主研發或者聯合科研院所研發的比例逐漸上升。根據環保產業數據手冊統計,2011年,大氣污染控制技術的研發企業占環保產業技術研發企業總數的20%左右,且主要集中在除塵技術和煙氣脫硫技術的研發方面。 2.2.2中游生產鏈 大氣環保產業鏈的中游是生產鏈,屬于生產鏈的企業在大氣環保產業鏈倒金字塔結構中處于中段。生產鏈環節的市場競爭較充分,目前生產的產品在市場上區分度不高,廠家之間的競爭強度大。 生產鏈主要包括除塵、脫硫、脫硝、VOCs治理、機動車尾氣凈化設備的生產,目前脫硫、脫硝、除塵是生產鏈的三大核心板塊。2011年,大氣污染治理設備生產企業占生產環保產品企業的32%,大氣污染治理設備的工業銷售產值約占環保產品工業銷售總產值的37%。“十二五”期間,各細分領域包括煙氣脫硫工藝配套設備、煙氣脫硝工藝配套設備等產值都有較大的提高,除塵設備略有下降(表1)。 
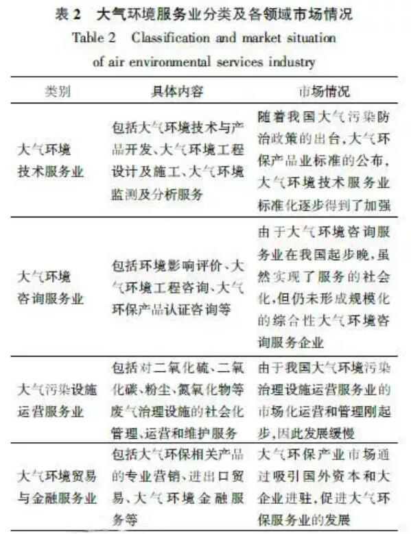
從市場情況來看,隨著大氣污染物排放標準的趨嚴,《大氣污染防治行動計劃》的出臺,脫硫、脫硝裝備已在電力行業廣泛應用,非電行業包括鋼鐵、水泥、有色、工業鍋爐等的應用也日益增加。尤以鋼鐵行業的需求最大,未來非電行業是脫硫行業的增長點,且目前脫硫行業的競爭格局較穩定,市場集中度較高;脫硝行業啟動較晚,隨著“十二五”期間氮氧化物排放指標的考核,市場規模迅速擴大,但也導致競爭格局相對混亂;除塵設備的需求在“十一五”、“十二五”期間持續增長,尤其是電除塵市場需求仍在增加,但袋式除塵行業總產值近年持續下降,主要是袋式除塵行業產能過剩,競爭過于激烈,創新驅動不足;VOCs治理設備是近2年隨著大氣污染物減排政策及《大氣污染防治行動計劃》的落實迅速發展起來的,2014年VOCs治理行業的總產值約70億元,利潤為10%~15%,目前的治理技術參差不齊,尚未形成具有帶動能力的龍頭企業,VOCs監測能力不足,在線監測設備無法滿足監管要求,因此VOCs治理裝備市場潛力大;機動車尾氣凈化裝備市場主要包括在用車環保裝備、新車環保裝備、新能源汽車及相關產品等三方面。 2.2.3下游服務鏈 大氣環保產業鏈的下游是服務鏈,服務鏈企業在大氣環保產業鏈倒金字塔結構中處于底端,數量相對較少。 我國的環境服務業定義為與環境相關的服務貿易活動,因而大氣環境服務業就是與大氣環境相關的服務貿易活動。在其發展初期主要是指提供廢氣處理設施的服務,隨著需求的增長,大氣環境服務業領域逐漸拓寬,根據大氣環境服務業的特點,其具體涵蓋了原國家環境保護總局在2000年提出的環境服務業的6類中的4類(表2),主要包括大氣環境技術服務業、大氣環境咨詢服務業、大氣污染設施運營服服務業、大氣環境貿易與金融服務業。 
大氣環境服務業是大氣環保產業發展中最具潛力的組成部分,其發展起步較晚,發展迅速。2011年大氣環境服務業占大氣環保產業的15%左右,到2016年環境服務業占環保產業的比例已超過50%,大氣環境服務業占比也有較大幅度的提升,但與發達國家相比仍有一定差距。大氣環境服務業的主要客戶是面對工業企業,包括電力行業、水泥、建材、有色冶金、鋼鐵、化工等。隨著大氣環境服務業的發展,服務主體也從單一的科研設計單位發展到現在的企業與科研單位合作。且隨著環境服務的訴求日益綜合和專業化,大氣環境綜合服務業會成為拓寬產業涵蓋面,促進產業向更高層次發展的突破口。 2.3大氣環保產業價值鏈分析 根據上述分析,大氣環保產業鏈的構建目標就是為了實現價值的增值,因此產業鏈與價值鏈緊密相連,相互作用,相互影響。大氣環保產業鏈形成的是自下而上的拉動式消費關系,下游服務鏈直接面向用戶和市場,是滿足用戶需求的終端,其需求是由滿足國家大氣污染物總量控制、減排要求和大氣環境保護目標而產生的,然后再將需求傳遞到中、上游。其價值的實現過程是:當上游企業向中游企業提供原料、零部件和技術時,其投入的要素就由上游企業向中游企業轉移,上游企業順利地實現價值,而中游企業在吸收上游企業的要素下,生產大氣污染治理設備并向下游企業或消費者轉移以實現價值,下游以用戶購買服務實現價值,亦是形成整個產業鏈的最終目標,產業鏈的導向以此為基準,是整個產業鏈的價值增值最為關鍵的一環。 隨著我國大氣污染綜合治理力度的加大和對多污染物排放控制的加強,大氣污染治理產品和服務的市場需求量也在不斷加大。大氣污染治理產品、工程和服務是屬于全國甚至全球性的產品,其市場需求不只局限于本地市場。大氣污染治理行業消費者的成熟程度以及對相關產品、服務需求的苛刻又會迫使上、中、下游的環保企業不斷加強創新,提高產品技術含量和質量,提高服務品質,從而提高整個行業的競爭優勢,促進整個產業鏈的提升。 由于大氣環保產業組織的復雜,且受市場、政策等因素的影響,其價值鏈的實現即價值增值過程呈微笑曲線狀(圖2)。 
根據大氣環保產業價值鏈,其高價值環節應該是前端的大氣環保技術、產品等的研發以及大氣環境服務業,但目前大氣環保產業的增值主要體現在創新研發和關鍵設備及使用劑的制造方面。在大氣環保工程安裝方面,環保企業基本是免費服務,后續的維護等服務基本是免費,只有某些零部件更換需要一些費用,創造的價值很少。其他類型的服務包括大氣環保工程總包等,由于國家對從事服務性的節能環保企業要求較高,因此從事的企業為數不多,也尚未產生良好的效益。此外,大氣環保產業細分行業很多,不同領域的生產、銷售、客戶等有很大的不同,因此,高價值環節根據不同的細分行業領域有所不同,需要結合實際進行分析。 2.4大氣環保產業鏈類型劃分 產業鏈按照產業間的關聯因素,即產業鏈形成過程中企業與企業間的關系可以分為技術推動型、資源帶動型、需求拉動型、綜合聯動型4種。大氣環保產業鏈形成的是一種典型的以下游需求拉動中、上游發展的關系,屬于需求拉動型產業鏈。整個產業鏈的發展導向明確,強調用戶的滿意度。此外,按照細分產業類型可以將大氣環保產業鏈分為脫硫行業產業鏈、脫硝行業產業鏈、除塵行業產業鏈、機動車尾氣治理行業產業鏈、VOCs治理行業產業鏈等。 3存在問題及優化對策 3.1存在問題分析 3.1.1產業鏈發展不平衡,仍有缺鏈、斷鏈部分 大氣環保產業鏈存在各環節發展不平衡、不協調的問題。如產業鏈上游研發環節投入不足,直接導致大氣污染治理設備、產品技術含量不高、附加值低,效率不高;大氣環保基礎設施、火電廠煙氣特許經營等市場化服務模式有待改善,大氣環保產業公共服務平臺尚未建立和完善,大氣環保服務業發展還比較滯后,形成中間強、兩頭弱的格局。 從全產業鏈構建的角度看,大氣環保產業鏈仍存在缺鏈、斷鏈部分,如目前對于移動源、固定源的VOCs治理、污染物監測/檢測技術裝備的研發和制造產業缺乏,存在缺鏈問題。在機動車、新能源汽車防治領域,由于新能源汽車的燃料電池等前端防治技術,顆粒物捕集等后端凈化裝置的研發及制造產業缺乏,導致該領域產業鏈發展緩慢。此外,整個大氣環保產業鏈領域還缺乏對多污染物協同控制技術和裝備的研發,及后續的設備生產制造和服務。 3.1.2產業鏈上游的技術創新能力有待進一步提升 盡管產業鏈上游電除塵、袋式除塵技術等已基本達到國際先進水平,脫硫設備基本實現國產化,脫硝技術和催化劑研發等取得積極進展,電廠煙氣超低排放集成技術推廣受到肯定,但與國外的技術相比差距仍然較大,尤其是在一些重點領域的關鍵技術上進展較慢。如在有機廢氣治理等方面由于起步較晚,治理技術水平較低;在脫硝技術開發應用、有毒有害氣體控制、柴油車污染物控制、高溫濾料生產等技術領域,還處于發展應用前期;在重金屬污染、二噁英和其他持久性污染物控制技術方面還處于研究開發起步階段。現有的高新技術產品中,擁有自主知識產權的比例還比較低,研發投入明顯不足。企業創新主體的地位仍未得到確立,擁有核心技術、具有核心競爭力的企業還不夠多。因此,大氣污染控制技術創新作為中、下游的動力源,未來仍有待進一步提升。 3.1.3下游服務鏈的綜合服務能力較弱 由于大氣環境服務業尚處起步階段,同時受制于產業鏈中、上游一些關鍵技術的缺乏以及人才、知識和信息交流與合作的不暢通,大氣環境服務業的發展還有許多制約因素。大氣環境服務業的社會化程度和專業化程度低,全方位的服務體系不完善,大氣環境服務業的市場化程度低,導致我國大氣環境污染治理設施運轉效率低下,具有一體化綜合打包解決能力的大型綜合性環境服務企業較少。此外,大氣環保信息咨詢服務業普遍存在規模小、技術手段落后的問題,造成大氣環境咨詢公司和中介機構的服務網絡建設無法滿足市場需求,且大氣環境服務業的公共服務平臺尚待建立和完善。由此可見,我國的大氣環境服務業解決綜合問題,提供綜合服務的能力還比較弱,有待進一步完善。 3.1.4產業鏈外部環境有待改善 產業鏈發展的外部環境(包括市場機制、法律法規、政策、標準等)的好壞直接影響產業鏈的效率。我國大氣環保產業鏈的外部環境還存在以下問題:1)大氣環保產業的市場監管不到位、市場競爭不規范、競爭機制不健全,惡性競爭現象存在;公私合作模式(PPP)、第三方治理等市場化模式,由于政府和市場、第三方和排污主體的責任界定不清,缺乏相應穩定的法律保障等,制約了這些市場化模式在實踐中的實施。2)沒有形成系統化配套的財政、稅收等政策體系,大氣環保產業金融缺乏創新,大氣環保企業面臨融資難的困境。3)隨著大氣環保產業市場的逐步放開市場進入門檻降低,部分行業的標準缺乏,導致眾多企業紛紛進入,但企業規模普遍偏小,競爭分散。 3.2大氣環保產業鏈優化對策 3.2.1加強技術創新驅動,加快補鏈、延鏈 推動大氣環保產業的技術自主創新和研發,提升大氣環保產業鏈的競爭力。引導和推動以企業為主體、產學研相結合的技術創新體系,通過依托重大大氣環保科技專項技術,加快大氣環保關鍵核心設備和技術的引進、消化、創新、集成和研發,鼓勵大氣環保產業聯盟的建立,支持產業鏈縱向企業聯合提供滿足大氣污染治理需求的整體解決方案。政府加大對先進示范技術研發和推廣的資金支持,如VOCs污染防治、水泥行業的氮氧化物減排、PM2.5控制等重點領域大氣環保先進技術的示范和推廣,加快推進我國更多行業的污染防治最佳可行技術的編制。 在多方共同努力下,推動大氣環保產業鏈的完善,補足缺鏈,延伸短鏈。加快VOCs廢氣凈化技術及設備的研發,重點補足在高效吸附回收、吸附濃縮、低溫等離子體等方面的缺鏈;拓展機動車尾氣防治領域產業鏈,重點突破NOx和顆粒物(PM)控制技術,加快耐硫、耐久貴金屬含量少的催化劑的研發等;加快補充多污染物協同控制領域產業鏈,重點研發利用高濃度有機廢水、污泥中污染物(高毒性酚、氰、氨氮、焦油、苯并芘、氯化物)作為脫硝、脫汞原料,替代氨水、尿素等農肥脫硝、脫汞技術裝備;堿性鋼渣、電石渣用于煙氣脫硫,實現廢水、固廢和廢氣多污染物的協同控制。 3.2.2提升大氣環境服務業的綜合服務能力 健全和完善大氣環境服務業的政策法規體系,促進不同類別服務業的發展。提高大氣環境工程建設與運營的市場化、標準化、規范化和現代化水平,加強大氣環境服務業專業人才培養,建設專業化高層次隊伍,推動大氣環境綜合服務業的發展。提升大氣環境服務業專業化、綜合服務能力,實現大氣環保產業在深度上使產業鏈得到延伸,在廣度上不斷探索新的環境服務領域,發掘更多的環境市場需求。 3.2.3健全政策、法規體系,完善產業鏈發展的外部環境 繼續加大中央預算內投資和財政資金對大氣環保產業的扶持力度,優化財政支持方向和方式,主要用于培養優勢大氣環保企業。適度擴大大氣環保產業的政策性貸款規模。健全大氣環保產業市場準入制度,完善大氣環保企業資質認定和特許經營權制度,加強對市場的監管,建立完善公平透明的市場規則體系,規范大氣環保產業市場秩序,為產業鏈的構建和優化提供良好的外部環境。 4討論 在分析大氣環保產業特點基礎上結合產業鏈理論,對大氣環保產業鏈的概念進行了界定,并深入剖析了產業鏈上、中、下游環節的特點和現狀,得出:從企業數量來看,大氣環保產業鏈上、中、下游的企業數量呈倒金字塔型。從發展情況來看,上游支撐中、下游的發展,技術和產品的研發不斷有新突破,但一些關鍵技術仍以引進為主;中游具備較充分的競爭市場,設備的生產涵蓋了大氣環保產業的各細分領域,是目前產業鏈價值增值的重要環節;下游服務業領域不斷拓寬,但綜合服務能力仍需提高。在分析大氣環保產業鏈結構和發展現狀的同時提出了完善和優化產業鏈的對策。 當前環保產業成為學術界研究的熱點,但鮮有針對大氣環保產業尤其是大氣環保產業鏈的研究,僅有的零散研究也未對大氣環保產業鏈的內涵進行分析,產業鏈結構的界定也不清晰,產業鏈與價值鏈的關系也鮮有分析。本文通過界定大氣環保產業鏈的概念、內涵,梳理了產業鏈結構,并在產業鏈與價值鏈關系分析基礎上識別了高價值環節,提出了產業鏈不同環節發展的建議,以期實現大氣環保產業鏈的優化。但本文對大氣環保產業鏈的分析著眼于細分行業領域的共性研究,尚未針對不同領域的特點進行詳細分析,這將是今后需要進一步研究的方向。
|