|
9月21日,國家新聞出版署向各省、自治區、直轄市新聞出版廣電局及各有關單位下發《國家新聞出版署關于公布印刷重點項目的通知》。 
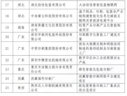
通知表示,2018年7月19日,國家新聞出版署印發了《關于開展印刷重點項目儲備和智能制造發展情況調查的通知》,對印刷重點項目進行了征集。 經整理規范、資格審查、專家評審,共評選出印刷重點項目47個。其中,印刷智能制造示范和試點項目25個、印刷創新路演項目9個、印刷產學研合作優選項目13個。 



此外,《通知》還要求各省、自治區、直轄市新聞出版廣電局和有關單位要堅持正確政治方向,發揮好引導作用,做好項目的監督管理、資源對接和協調推動工作;要求各項目實施單位發揮好主體作用,認真組織實施,及時反映情況;要通過印刷重點項目的實施,推動印刷市場要素流動、資源整合和優勢產能融合,充分發揮項目助推產業高質量、可持續發展的特殊作用。
|