|
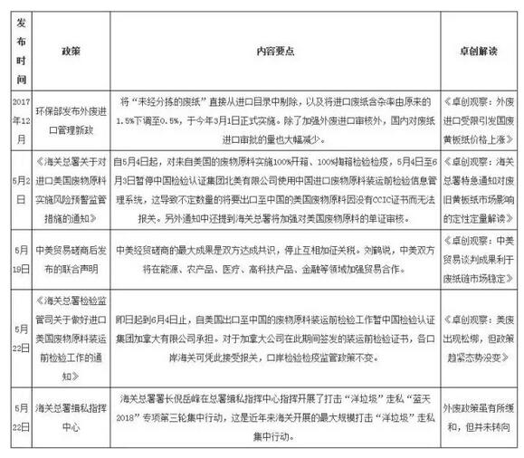
近期,江西省工信委發布了關于2018年全省工業節能監察重點工作計劃暨國家重大工業專項節能監察任務的相關信息。跟蹤調研可發現:江西62.5%的打包站工作者均表示現在紙廠檢驗嚴格,扣點加重。而整個國廢黃板紙市場在諸多因素的影響下,短期將謹慎看漲;中期上漲存在阻力,長期看,廢舊黃板紙價格仍處上漲通道。 環保監察下的江西國廢現狀:檢驗嚴格、扣點加重 一直以來,環保都備受關注。近期,江西省工信委發布了關于2018年全省工業節能監察重點工作計劃暨國家重大工業專項節能監察任務的相關信息。在此次監察任務中,江西共有85個造紙企業被列入其中,如江西晨鳴紙業有限責任公司、江西理文造紙有限公司、江西三禾紙業有限公司等。 造紙企業被列入監察列表中,在對紙的質量,生產等各個環節的把控也將更加嚴格。目前通過跟蹤調研可發現:62.5%的打包站工作者均表示現在紙廠檢驗嚴格,扣點加重。 據跟打包站工作者溝通得知:江西理文在紙質的把控上十分嚴格,此前國廢大幅上漲,江西理文紙價較高,但在扣點這方面扣點幅度也較大,然導致扣點大的原因多樣,本身紙質問題、紙廠發布的紙價過高、檢驗嚴格等都有可能導致扣點加重,因此具體原因不好猜測。 部分紙廠扣點上并無較大變化,但仍有輕微影響。從長遠利益來看,建議打包站老板嚴格保證廢紙品質量。 琢磨不透的行情下,龍頭企業選擇觀望 要說2017年國廢價格是過山車的話,今年則為一團迷霧,琢磨不透。較往年相比,第一季度應為淡季,市場應逐步步入平穩期,但今年第一季度國廢價格卻經歷幾番漲跌,外廢新政、環保限停、企業結構優化,產能調整等因素都直接導致了市場的不穩定性。 五一過后,玖龍、理文、山鷹等龍頭企業多次上調價格,帶動周邊小廠搶吸原料,國廢沖至高位,近期華東地區江蘇永豐余、浙江山鷹等主流紙廠下調價格,導致周邊小廠跟調,而華北、華南兩地除零星小廠小幅調整外,其余紙廠多無動靜。 自政府出臺新的外廢政策,對美廢實行100%開箱檢驗后,流入至國內的外廢數量大幅減少。至宣布貿易戰停止后,龍頭企業基本多觀望。 長期來看,廢紙仍處于上漲通道 近期廢舊黃板紙市場的影響因素主要包括政策面、供需方面及下游走勢等。 首先,不得不提的外廢監管政策。據卓創資訊監測,影響5月國廢黃板紙市場的外廢政策主要有以下幾項: 
其次,貫穿市場始終的供需關系影響。據卓創資訊監測:2017年4月至今,在固體廢物進口管理制度改革的背景下,廢紙供應存在減少預期。據海關數據顯示,2018年1-3月廢紙累計進口量391.50萬噸,同比減少49.64%,其中,廢舊箱板紙累計進口量為294.12萬噸,同比減少36.64%,而減少的這部分將由國廢黃板紙替代,目前國內廢舊黃板紙回收體系并未預見能有如此增量的貨源供應。 同時,考量項目建設、審批程序、執行力度等情況,預計2018年箱板瓦楞紙新增產能可投放量為400萬噸左右,比2017年新增產能投放量增加約68萬噸,且投放時間主要集中在2018年下半年,在廢紙供應減少、下游新增需求預期下,廢紙原料長線仍有上漲動力。 第三,下游成品紙的價格走勢。目前下游成品紙需求仍顯疲軟,紙廠庫存普遍不高,加上5月上旬的漲價透支了部分訂單,所以短期靠廢紙漲價支撐成品紙價格的動力仍顯不足。 目前成品紙價格大廠維穩,中小紙廠跌價較多,尤其廣東地區瓦楞紙價格跌幅達500元/噸以上。另外,考慮到近期進口原紙的沖擊,成品紙市場將雪上加霜。所以下游對廢紙原料的影響作用偏利空。 最后,天氣等其他影響因素。進入5月份,北方陰雨天氣增加,這將對廢舊黃板紙的運輸產生阻力,在廢舊黃板紙供應方面將呈利多影響;從另一個方面來看,陰雨天氣對一些露天的打包站來說,如何儲存成為一個不得不考慮的問題,鑒于陰雨天氣的影響,露天打包站囤貨情緒將逐漸降溫,對短期的市場供應將提供支撐。此外,還有紙漿和書本紙對國廢黃板紙的補充作用,也是影響市場的因素。 綜上所述,政策影響是關鍵,供需關系是根本,下游和天氣是重要影響因素,整個國廢黃板紙市場在諸多因素的影響下,短期將謹慎看漲;中期上漲阻力將積聚,建議商家觀望6月中下旬政策紅利消化后市場心態變化;長期看,廢舊黃板紙價格仍處上漲通道。
|